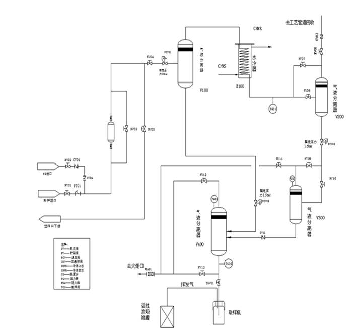
宝得取样系统基本原理图



应用范围:

可适于高压易闪蒸的混合液体,如丙烯/异丙苯、高压油气混合物等介质的取样。

温度范围 -30~180℃。

压力范围1.0~10.0MPa


联系我们

CONTACT US

联系人:薛绍虎 先生

手机:13905116276

电话:0515-86568566

邮箱:xushaohu@163.com

地址:江苏盐城建湖县建阳镇荡中路58号

用手机扫描二维码关闭
二维码